番府〔2013〕105號
各鎮政府、街道辦事處,廣州大學城管委會、廣州南站地區管委會,區府直屬各單位:
《番禺區實施〈廣州市農村村民住宅規劃建設工作指引(試行)〉工作方案》業經區政府常務會議審議通過,現印發給你們,請認真貫徹執行。
廣州市番禺區人民政府
2013年8月12日
番禺區實施《廣州市農村村民住宅規劃建設工作指引(試行)》工作方案
為進一步規范我區農村村民住宅的規劃建設,深入推進社會主義新農村建設,引導村民有序開展住宅建設,改善農村人居環境,加快推進城鄉經濟社會一體化進程,根據《關于加強臨時性建筑和限額以下小型工程建設管理工作的通知》(穗府辦〔2009〕10號)及《廣州市人民政府關于印發廣州市農村村民住宅規劃建設工作指引(試行)的通知》(穗府〔2012〕35號)的規定,結合我區實際,制定本工作方案。
一、適用范圍
本方案適用于我區行政區域內行政村村民新建、原址拆建住宅的用地、規劃、建設和產權登記管理。村改居的村和已納入廣州市“三舊”改造范圍的行政村,其住宅規劃建設不適用本方案。已申領建房備案信息牌的村民建設項目,仍按照“一系統三制度”實施監督管理。未申領建房備案信息牌的,適用本方案。
二、農村村民申請住宅《鄉村建設規劃許可證》程序
(一)村民委員會在區人民政府、鎮人民政府(街道辦事處)的指導下,制定本行政村宅基地使用方案。
(二)村民以戶為單位向所在的村民小組或經濟合作社提出建房申請,遞交《農村村民住宅建設申請表》,并出具符合“一戶一宅”的保證書。
(三)村民小組或經濟合作社根據已通過的本行政村宅基地使用方案對村民申請進行審核,出具審核意見。
(四)由村民委員會(或村集體經濟組織)在村內將申請建房村民的現居住情況及申請建房情況予以公示,屬于原址拆建的,還應當同時公示原狀建筑四至圖,公示期不少于15日。如無異議,村民委員會(或村集體經濟組織)出具審核意見。
(五)申請人或村民委員會(或村集體經濟組織)持申請材料報所在鎮人民政府(街道辦事處)審核,鎮人民政府(街道辦事處)根據經批準的城鄉規劃,在5個工作日內加具審核意見。
(六)申請人委托鎮人民政府(街道辦事處)向區行政主管部門申請辦理報建手續。申請材料包括:
1.申請人的戶口簿、身份證。
2.申請人出具的符合“一戶一宅”的保證書。
3.公安機關出具的戶籍審查意見。
4.農村村民住宅建設申請表。
5.屬于原址拆建的,應當提供原狀建筑四至圖。
6.村民委員會(或村集體經濟組織)蓋章的公示情況報告。
7.設計圖,直接選用《美麗鄉村民居設計圖集》中的方案的確認表,或具有資質的建筑設計單位、或有執業資格的設計工程師設計的施工圖紙兩套。
(七)區行政主管部門受理流程:
1.受理申請。申請人委托鎮人民政府(街道辦事處)按要求將所有申請材料報送區建設局駐政務中心窗口。
2.受理登記。在收到鎮人民政府(街道辦事處)提交審批的材料后,區建設局政務中心窗口進行紙質媒介和電子系統登記。
3.分轉。區建設局政務中心窗口收案后即時通知區國土房管分局、番禺規劃分局的政務窗口工作人員領取并做好簽收登記后開展初審。
4.材料初審。各審批部門審查申報材料是否齊全、是否符合要求。申請材料存在可以當場更正錯誤的,應指導當場更正。區建設局應在5個工作日內根據各審批部門反饋意見,決定是否受理申請。各審批部門應在3個工作日內向區建設局反饋受理意見,若材料不全且不能當場告知補正內容的,一次性將應補充材料清單提交給區建設局政務中心窗口。區建設局政務中心窗口于收到申請資料后5個工作日內將《一次性補正材料告知書》統一發放給申請人。各審批部門均同意受理的,由區建設局向申請人出具《廣州市番禺區農村村民住宅規劃建設受理回執》,并通知各審批部門。
(八)區行政主管部門審批流程:
1.對于正式受理的報建申請,各審批部門從受理決定的第2日開始審批計時。
2.區國土房管分局、番禺規劃分局、區建設局根據申請人提交材料分別出具審核意見(《農村村民住宅建設申請審核情況表》、《農村村民住宅建設申請審核情況表》、《農村村民住宅建設申請審核情況表》,詳見附件),并交回區建設局政務中心窗口匯總。
3.由區建設局根據各審批部門的審核意見出具《農村村民住宅建設申請審核情況匯總表》(一式4份,1份由區建設局留存、1份交番禺規劃分局、1份交區國土房管分局、1份交申請人),如各部門均審核通過的,1份轉交番禺規劃分局出具《鄉村建設規劃許可證》。番禺規劃分局將審批的《鄉村建設規劃許可證》交區建設局政務中心窗口,區建設局政務中心窗口將審批資料發還申請單位。如行政主管部門依法作出不同意申請的審核決定的,應當說明理由,并書面告知申請人享有依法申請行政復議或者提起行政訴訟的權利。
(九)區行政主管部門審批期限:農村村民住宅建設申請應自政務窗口受理申請之日起30個工作日內辦結。其中,相關行政主管部門在20個工作日內依法作出審核決定;如各行政主管部門均審核通過,番禺規劃分局在10個工作日內發放《鄉村建設規劃許可證》。相關行政主管部門在20個工作日內不能作出審核決定的,經本級人民政府負責人批準,可以延長15個工作日,并應將延長期限的理由通過區建設局政務中心窗口告知申請人。
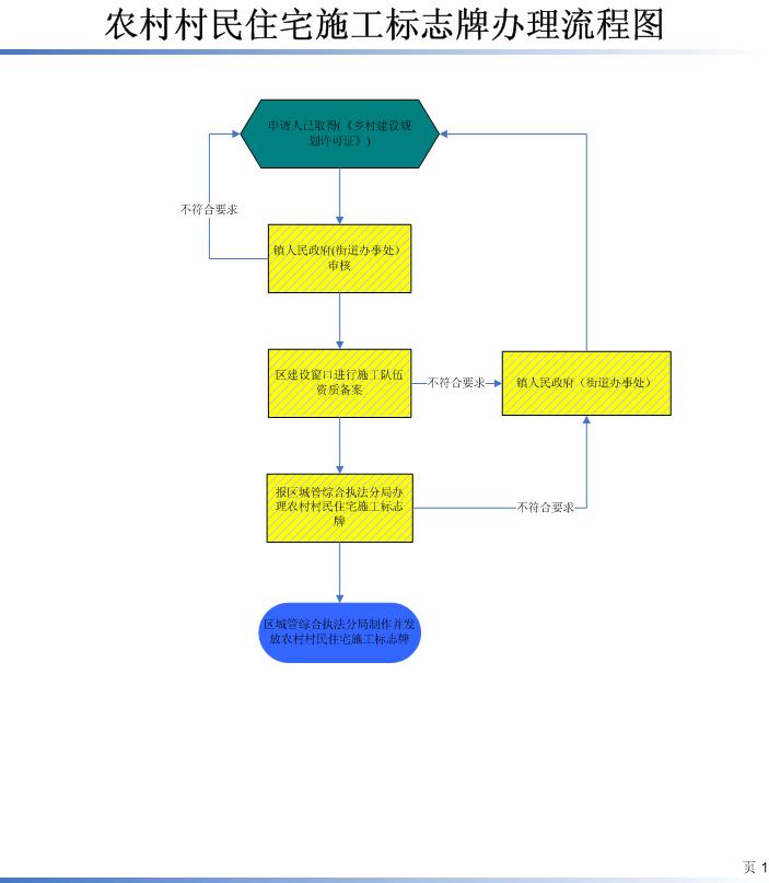
三、農村村民申請住宅《農村村民住宅施工標志牌》程序
(一)申請人應在取得《鄉村建設規劃許可證》后,工地開工前選擇有施工資質的單位或具有注冊建造師、監理工程師執業資格的個人及其組織的施工隊伍承接工程施工及管理工作,并委托鎮人民政府(街道辦事處)將承建項目的施工單位資質證書或參建的注冊建造師、監理工程師執業證書送區建設局政務中心窗口辦理登記。憑區建設局已登記的憑證、《村民建房申報登記表》及其他相關材料報區城管綜合執法分局進行信息錄入,辦理農村村民住宅施工標志牌。
(二)鎮人民政府(街道辦事處)應當持以下資料向區城管綜合執法分局申請農村村民住宅施工標志牌:
1.《村民建房申報登記表》。
2.區建設局已登記的憑證。
3.《鄉村建設規劃許可證》。
4.其他要求需提交的資料。
(三)區建設局政務中心窗口應自收件之日起3個工作日內出具承建項目施工企業資質的登記憑證。標志牌由區城管綜合執法分局統一制作,實行“一牌一房”的管理,原則上在5個工作日內可領取農村村民住宅施工標志牌。標志牌仍由各鎮人民政府(街道辦事處)發放,房屋竣工并通過驗收后5個工作日內,由鎮人民政府(街道辦事處)統一回收交區城管綜合執法分局處理,區城管綜合執法分局將據此完善村民建房信息登記。
四、農村村民住宅建設監督管理
(一)鎮人民政府(街道辦事處)具體負責抓好轄區內農村村民住宅的建設管理工作,并負責日常質量安全的監督檢查。鎮人民政府(街道辦事處)應制訂相應巡查制度,安排工作人員或技術人員定期和不定期對村民住宅建設進行巡查,并對工程質量、工程安全進行監管和指導。
(二)區建設局和區城管綜合執法分局按照職能分工對農村村民住宅建設進行監督指導,對鎮(街)等基層管理人員進行業務指導和技術知識培訓。區建設局鎮(街)建設工程服務站負責日常村民建房工程的技術指導服務工作,并配合鎮(街)做好村民建房工程的日常安全巡查工作。
(三)農村村民住宅的建設,由村民選擇具有施工資質的單位或具有注冊建造師、監理工程師執業資格的個人及其組織的施工隊伍承接工程施工及相關管理工作,并依法承擔相應的質量安全責任。
(四)施工單位、個人應當按照有關施工技術標準、規范、規程進行施工,使用符合工程質量要求的建筑材料、建筑構配件和設備,保證工程質量和安全。
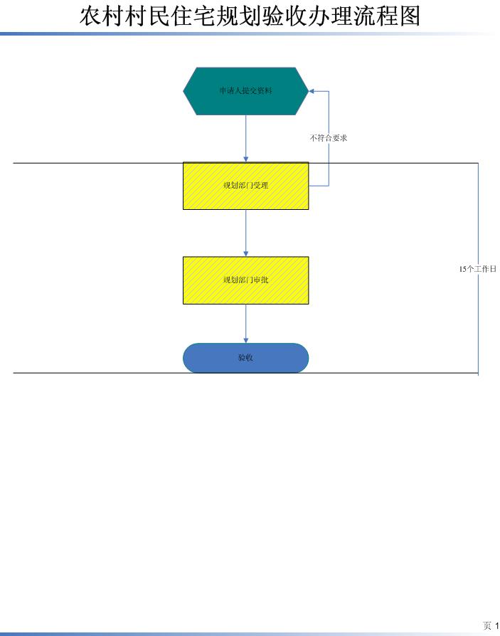
五、農村村民住宅建設規劃驗收
農村村民住宅建設完工后,應當持以下資料向番禺規劃分局申請竣工規劃驗收:
(一)《鄉村建設規劃許可證》。
(二)竣工圖。如住宅建設沒有變更或者變更不涉及主體結構的,可以施工設計圖作為竣工圖;如采用《美麗鄉村民居設計圖集》的方案進行施工的,應提供方案中的設計圖。
(三)規劃驗收申報表。番禺規劃分局應當會同鎮人民政府(街道辦事處)實施規劃驗收,并自受理之日起15個工作日內完成審核,作出驗收合格或者不合格的決定。驗收合格的,出具規劃驗收合格證。
六、農村村民住宅產權登記與發證
申請人備齊產權登記資料向區國土房管分局申請辦理產權登記。涉及違法建設的,需提交規劃或綜合執法部門出具的違法建設處理決定通知書及查處結案材料,方可辦理產權登記。產權登記資料包括:
(一)申請書。
(二)身份證明。自然人身份證明、戶口簿、申請人屬于房屋所在地集體經濟組織成員的證明。
(三)土地權屬來源證明。《鄉村規劃建設許可證》以及村民委員會(或村集體經濟組織)出具的申請人符合“一戶一宅”要求的證明。
(四)房屋平面附圖。
(五)規劃驗收合格證。
(六)房屋門牌證明材料。
(七)其他要求需提交的資料。
七、監督和檢查
(一)區建設局是我區農村村民住宅規劃建設管理的牽頭部門,負責協調本地區的農村村民住宅規劃建設管理工作。番禺規劃分局、區國土房管分局、區建設局、區城管綜合執法分局負責所在區域內農村村民住宅的規劃、國土、建設、綜合執法的具體指導工作。
(二)各鎮人民政府(街道辦事處)和各部門應積極、穩妥、快速處理農村村民住宅規劃建設過程中的各種問題和投訴。投訴的受理和處理遵循“向誰投訴,由誰負責答復”的原則,涉及其他單位的,應轉其他單位辦理后再由本單位回復投訴人,或者把其他單位的投訴方式告知投訴人。
(三)各鎮人民政府(街道辦事處)應當加強對本轄區內農村村民建房活動的監督檢查,嚴格執行本指引的規定,發現有未取得規劃許可或未按許可內容進行建設的,及時報送區城管綜合執法分局按照《中華人民共和國城鄉規劃法》第六十四條、第六十五條以及《廣州市違法建設查處條例》第四條、第二十條規定處理。
附件:1.番禺區農村村民住宅規劃建設流程圖
2.番禺區鄉村建設規劃許可證辦理流程圖
3.農村村民住宅施工標志牌辦理流程圖
4.農村村民住宅規劃驗收辦理流程圖
5.農村村民住宅產權登記與發證辦理流程圖
附件1

附件2

附件3

附件4

附件5

繼續訪問